年底了企业的账面利润就到了不得不处理的时候,在常用的“避税”方法中,有一种方式叫做“基金避税”。翻看许多现金流良好的上市公司的财务报表,不少都可以看到公司在做基金类投资。当然它们买基金不一定是为了避税,可能只是单纯的作为一种投资。今天我们就来聊一聊这“老套路”如今还好不好使。
一、法律依据
按照惯例,先上法律依据:根据财政部、国家税务局发布:《关于企业所得税若干优惠政策的通知》(财税 [2008]1 号)中的第二条提到:关于鼓励证券投资基金发展的优惠政策(一)对证券投资基金从证券市场中取得的收入,包括买卖股票、债券的差价收入,股权的股息、红利收入,债券的利息收入及其他收入,暂不征收企业所得税。(二)对投资者从证券投资基金分配中取得的收入,暂不征收企业所得税。
用于“避税”用途的基金一般我们指的是分红型基金。举个简单的例子,某基金净值是100元,分红20%,净值就只有80元。根据会计核算的特殊性;投资基金的账面亏损可以抵扣企业应缴税。此时亏了20元,而分红而来的20元又免交企业所得税,这一加一减就在没有损失的情况下完成了税务筹划。
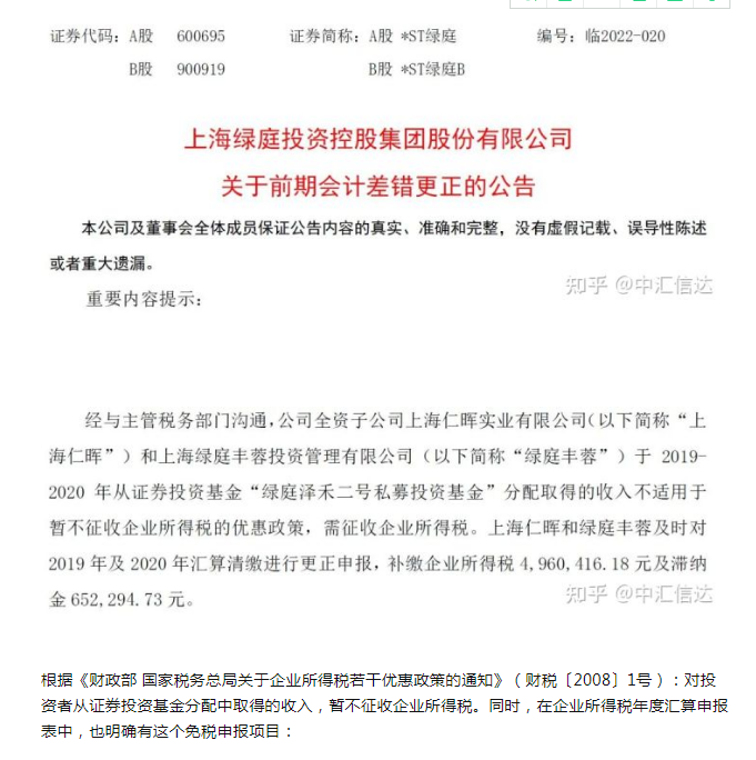
有江湖大佬看到这里立刻就想到了自己做私募的朋友,这个好啊,马上安排下,不好意思,虽然税法的原文中并没有限制基金必须是公募基金,但是在实操层面,各地的税务主管机关都不认可私募基金的投资收益属于免税收入,一般的引用依据为:鉴于财税〔2008〕1号文件明确强调税收优惠对象为证券投资基金从证券市场中取得的收入,而“非公开募集基金”不需要通过证券市场,所以不宜适用财税〔2008〕1号文件有关鼓励证券投资基金的税收优惠政策。同理,投资理财计划,信托形式都不可行,只能是公募基金。上海绿庭投资的两家子公司就因为2019.2020年购买私募基金,获取的分红按照免税处理,结果今年被查到补税近500万,交滞纳金65万。

二、操作流程
公募基金分红避税的基本操作步骤:
第一步:企业在证券公司开立证券账户
第二步:在基金分红公告日前通过代销机构持有或买入具有高分红可能性的基金产品
第三步:基金公司发布分红公告
第四步:基金分红
第五步:企业卖出或赎回所持有基金
第六步:在 T+3 或 T+4 日后赎回款及分红到账
可以看到步骤其实非常简单,就是买了等分红再卖就完成了,原理也非常简单利用分红免税的特点用账面亏损达到避税目的。从流程上看没有任何难度,那为什么不是每个公司都在这么做,并且还有专门的所谓基金服务公司呢?那是因为里面最重要的一点就是买入时间。而这个最佳买入时间就是上面提到的公告时间前5~10个交易日。早了,那就是正常的投资,还有亏损的可能。晚了,作为一项明确的可计量收入,在会计核算的时候就只能作为“应收股利”,起不到“避税”作用。典型案例也是一家世界500强相关企业,根据沪浦税处【2018】18号税务处理决定书显示,中国通用技术(集团)控股有限责任公司所属子公司长期使用基金避税,补缴企业所得税4425.28万元。
三、基金避税能用,但是你用不了
综上所述:我们能看到,一切的核心点都围绕着提前知道基金分红公告时间来进行的,但是这个时间属于商业机密,是明文不允许对外公开的信息。那么要获知就只有两种办法,第一种是靠猜测。第二种是靠“内幕消息”,这也是现在主流做基金避税的服务机构的核心卖点。说自己有关系有人脉能提前知道内幕消息,首先不排除肯定有神通广大的人比我们普通获取信息的方式更加全面和高效。但是真的有“内幕消息”的人,又需要用“内幕消息”获利的话,纯靠卖时间节点做避税是不是太舍本逐末了?做财富管理岂不是收益更大的多?
回到最初的话题,2022年了基金避税还能操作吗?张老师意见是这是一个完全合规且有效的“避税”方法,但是既然你还会点开这个标题的文章,说明你用不了!
年底往往也是豪车销售的高峰期,不少私营企业主选择用买车来处理企业利润但是肯定没有一个方法是万全之策,下一期计划和大家讲一讲关于买车避税的优与劣,感兴趣的话点个关注。